发表时间:2025-11-06 16:06:24
本文由定制化的企业情报智能服务平台——【情报强企】提供,点击获取企业定制情报
企业资讯
【澳大利亚】2.2GWh!亿纬锂能与EVO Power 签署战略合作协议,加速拓展澳大利亚市场
标签:#亿纬锂能
亿纬锂能与EVO Power签署战略合作协议,将供应2.2GWh的储能大电池产品,支持澳大利亚的大规模部署,标志着亿纬锂能在全球市场拓展取得突破。合作重点是在澳大利亚市场推广Mr.Big和Mr.Giant系统,在技术和市场方面取得双重突破。
【美国】晶科能源起诉美国光伏公司SEG
标签:#晶科能源

晶科能源起诉美国SEG太阳能公司侵犯其N型TOPCon技术专利,这是继与隆基绿能全球专利诉讼后的新行动。晶科持续全球化竞争,诉讼多国光伏公司。SEG自称“美国制造”,诉讼或致其获中国知识产权许可。
行业动态
【德国】欧洲首个工业规模构网型BESS系统落地德国Foehren
标签:#构网型 #大型储能 #储能系统

位于德国Foehren的工业规模BEES系统投入运行,是欧洲首个采用构网型技术的系统。系统容量为55MWh/21MVA,可稳定当地配电网、支撑电网频率与电压,并为德国惯性市场提供技术储备。
【印度】印度Avaada公司推出混合太阳能电池逆变器
标签:#household energy storage

印度Avaada公司推出了混合太阳能电池逆变器"Halo",将逆变器和锂电池集成在一起,适用于家庭和小型企业。这款系统集成了太阳能管理和电池储存功能,容量可扩展。可通过堆叠额外单元将电池容量扩展至20 kWh,支持太阳能充电、并网馈入和智能负载管理。
【美国】LS电气成功斩获美国UL 1741认证,ESS专用PCS设备正式进军市场
标签:#에너지 저장시스템

LS电气近日在安阳全球研发园区举行“UL 1741”认证仪式,其“MSSP2.0代PCS”获认证。产品采用“水冷”结构,已通过52项测试。公司计划借此加速征服北美ESS市场,现正获涵盖配电领域的UL认证组合。
【中国】全球首发!云能魔方发布行业最大功率520kW液冷组串式PCS
标签:#PCS #组串式 #液冷

云能魔方发布全球首个最大功率520kW液冷组串式PCS,针对海外中大型储能项目需求,解决传统PCS存在的痛点,具备高效适配、散热优化、极致效率和电网友好等特点。
政策导向
【澳大利亚】澳大利亚将推出新太阳能共享计划,利用过剩太阳能为家庭提供免费白天用电
标签:#Outdoor Power Stations

澳大利亚将推出新的太阳能共享计划Solar Sharer,允许家庭在白天免费使用电力。该计划旨在利用澳大利亚庞大的屋顶太阳能容量,帮助降低电费并减轻晚间高峰时段对电网的压力。
【中国】《火力发电厂储能联合调频系统技术规范》团体标准评审会顺利召开
标签:#储能 标准

龙源环保和华北院联合主编的《火力发电厂储能联合调频系统技术规范》团体标准评审会成功召开,旨在推动标准化建设和产业发展。会议汇报了技术规范的背景、内容、创新点,并经专家审查认可。
前沿技术
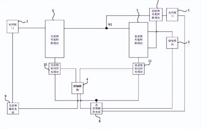
[发明授权] 一种光伏储能逆变器
标签:#逆变器 #光伏储能

苏州腾圣技术有限公司公开了一种光伏储能逆变器,包括多个接口、模块和电源。控制模块可根据状态控制供电模块导通,解决现有逆变器所有供电模块均工作导致功耗大、整机效率低的问题。
[发明授权] 组串式光伏逆变器及其PV输入侧直流开关集成装置
标签:#逆变器 #光伏逆变

浙江日风电气股份有限公司公开了一种组串式光伏逆变器及其PV输入侧直流开关集成装置,包括PV输入板、直流空开、防雷板,直流空开设于PV输入板与防雷板间,该装置可降低成本、减轻劳动强度、提高装配效率。
本文内容来源于网络资料,由【情报强企】整理
关于情报强企
情报强企是国内领先的企业情报服务商,为企业提供定制化的线上情报搜集与管理服务。情报强企平台帮助企业自动抓取并推送行业最新动态,无需部署安装,支持多账号使用,实现多部门情报共享,助力企业决策。
