Published PM GMT+8 GMT+8, November 6, 2025,
This article is provided by [InsightEmpower], a customized enterprise intelligence and smart service platform.Click to get your enterprise’s tailored intelligence solution.
Corporate News
[Australia] 2.2GWh Partnership: EVE Energy and EVO Power Expand into Australian Market
Tags: #EVEEnergy
EVE Energy has signed a strategic cooperation agreement with EVO Power to supply 2.2GWh of large-scale energy storage batteries, marking a key milestone in EVE’s global expansion. The partnership focuses on promoting the company’s Mr.Big and Mr.Giant systems across the Australian market, achieving breakthroughs in both technology and market penetration.
[United States] Jinko Solar Files Patent Lawsuit Against U.S. PV Firm SEG
Tags: #JinkoSolar

Jinko Solar has filed a lawsuit against U.S.-based SEG Solar, alleging infringement of its N-type TOPCon technology patent. This marks another step in Jinko’s ongoing global IP enforcement efforts following previous actions involving LONGi Green Energy. The lawsuit targets SEG’s “Made in America” claims and could influence future cross-border intellectual property licensing.
Industry Developments
[Germany] Europe’s First Industrial-Scale Grid-Forming BESS System Commissioned in Foehren
Tags: #GridForming #LargeScaleStorage #BESS

An industrial-scale Battery Energy Storage System (BESS) has been commissioned in Foehren, Germany—the first in Europe to adopt grid-forming technology. With a capacity of 55MWh/21MVA, the system stabilizes local distribution networks, supports grid frequency and voltage, and contributes to Germany’s inertia market as a flexible technical reserve.
[India] Avaada Launches Hybrid Solar Inverter with Integrated Battery Storage
Tags: #HouseholdEnergyStorage

India’s Avaada Group has introduced “Halo,” a hybrid solar inverter integrating an inverter and lithium battery in one system for homes and small businesses. The scalable design allows battery capacity expansion up to 20kWh by stacking additional units, supporting solar charging, grid feed-in, and smart load management.
[United States] LS Electric Secures UL 1741 Certification for PCS System, Targets North American ESS Market
Tags: #EnergyStorageSystem

LS Electric has officially received UL 1741 certification for its next-generation MSSP 2.0 PCS at its global R&D center in Anyang. Featuring a water-cooling design and having passed 52 performance tests, the product is poised to accelerate the company’s entry into the North American energy storage market, backed by a comprehensive UL-certified distribution portfolio.
[China] Yunnan Energy Cube Unveils World’s Largest 520kW Liquid-Cooled String PCS
Tags: #PCS #StringInverter #LiquidCooling

Yunnan Energy Cube has launched the world’s first and most powerful 520kW liquid-cooled string PCS, tailored for overseas medium- to large-scale energy storage projects. The new system addresses limitations of traditional PCS units, featuring enhanced compatibility, optimized heat dissipation, superior efficiency, and grid-friendly performance.
Policy Updates
[Australia] New “Solar Sharer” Program to Offer Free Daytime Electricity via Shared Rooftop Solar
Tags: #OutdoorPowerStations

Australia is set to launch the Solar Sharer initiative, allowing households to access free daytime electricity from surplus rooftop solar power. The program aims to capitalize on Australia’s vast distributed solar capacity, reduce consumer electricity bills, and alleviate peak demand pressures on the national grid.
[China] Technical Standard Review Meeting Held for Thermal Power Plant Energy Storage Frequency Regulation Systems
Tags: #EnergyStorage #Standards

The review meeting for the group standard Technical Specification for Energy Storage Frequency Regulation Systems in Thermal Power Plants—jointly developed by Longyuan Environmental Protection and North China Institute—was successfully held. Experts endorsed the standard’s framework, innovations, and its role in promoting industry standardization and sustainable development.
Frontier Technologies
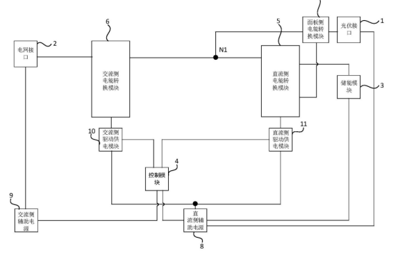
[Patent Granted] Photovoltaic Energy Storage Inverter by Suzhou Tengsheng Technology
Tags: #Inverter #PVStorage

Suzhou Tengsheng Technology Co., Ltd. has disclosed a patented photovoltaic energy storage inverter featuring multiple interfaces, modules, and power units. The control module dynamically activates power modules based on operational conditions, reducing energy loss and improving overall inverter efficiency.
[Patent Granted] String Inverter with Integrated DC Switch for PV Input Side
Tags: #Inverter #PVIntegration

Zhejiang Rifeng Electric Co., Ltd. has developed a patented string inverter with an integrated DC switch on the PV input side. The design incorporates a PV input board, DC circuit breaker, and surge protection board, lowering manufacturing costs, reducing labor intensity, and enhancing assembly efficiency.
The content of this article is sourced from online sources and organized by'InsightEmpower'.
